Voyado Engage

Digital Wallet integration setup guide

In this guide you will find everything you need to setup WasHere in Engage.

This guide includes

  • Creating an API key so WasHere can access Engage
  • Creating a custom contact attribute to track and save which contacts has installed their wallet pass
  • Creating an email template for wallet download links for both Apple Wallet and Google Wallet
  • Creating automations to send wallet pass download links via email and SMS

WasHere Configuration

What you need provide in WasHere

  • Which fields you want to display on the wallet pass
  • Voyado API key 
  • Choose short link namespace, use when sending download links via SMS
    • With acme as namespace, https://wshr.io/acme/ee2A2
    • With no namespace, https://wshr.io/ee2A2

Voyado Setup

Create API-key

  1. Go to Engage Config hub
  2. Click Api connections
  3. Click Add connection
  4. Fill out the form with the below values

    In each dropdown menu, first select Other
    Name WasHere
    Type Wallet Pass
  5. Click Save

Create Custom Attribute

  1. Go to Engage config hub.
  2. Click Custom attributes
  3. Click scroll down the list of existing attributes and click Add attribute.
  4. Fill out the form with the below values

    Name WasHere Wallet Active
    Id washereActive
    Type Checkbox
    Show in contact card panel or tab Contact properties
    Checkboxes Check: Read-only in contact card
  5. Click Save
  6. Repeat above steps for washereActivated and washereDeactivated, but use date as the attribute type.

Pass Download Request

Prerequisites

  • Custom attribute described above.

1. Custom triggers

  1. Go to Engage config hub
  2. Click Custom triggers
  3. Click Create custom trigger
  4. In the form copy and paste the below

    Name WasHere pass download request
    TriggerId washereWalletPassDownloadRequest
    Description A user has requested a WasHere wallet pass download link.
  5. Click Next
  6. In the fields form create three new fields, copy and paste the below
    1. #1 Apple Wallet URL

      Name appleWalletPassUrl
      Description Apple Wallet Pass URL
    2. #2 Google Wallet URL

      Name googleWalletPassUrl
      Description Google Wallet Pass URL
    3. #3 Wallet Page Download Url

      Name walletPassDownloadPageUrl
      Description Wallet Pass Download Page URL
  7. Click Save

You will not be able to edit after you’ve saved, so double check that everything is correct. If you made a mistake only Voyado’s customer support team will be able to delete the custom trigger to allow you to create a new one.

2. Create automation

The recommended setup is to send the pass via SMS and email. You always have the option to configure it however you’d like.

Steps

  1. Create an automation that sends an email and SMS according to this guide. Create email according to guide below.
  2. Edit the steps:
    • Configure Send SMS: Add the copy you want and make sure to include [[walletPassDownloadPageUrl]] to add the download link to the SMS.
    • Find the attribute WasHere Wallet Pass Active and select and then Yes.
    • Configure Send email message > Choose the template you created.
  3. Double check that everything is to your liking.
  4. In the top-right corner, click Save.

3. Create the email

  1. When adding Activity > Send Email choose to create a new email template
    1. Design the email to your liking
    2. When adding the Apple Wallet and Google Wallet download links use the buttons in the assets section below. The actual links you get by adding [[appleWalletPassUrl]] and [[googleWalletPassUrl]] respectively.

      Make sure to NOT check the Google Analytics checkbox, the wallet links already includes proper tracking.

    3. When you’ve added the buttons and are happy with the design save the email template.

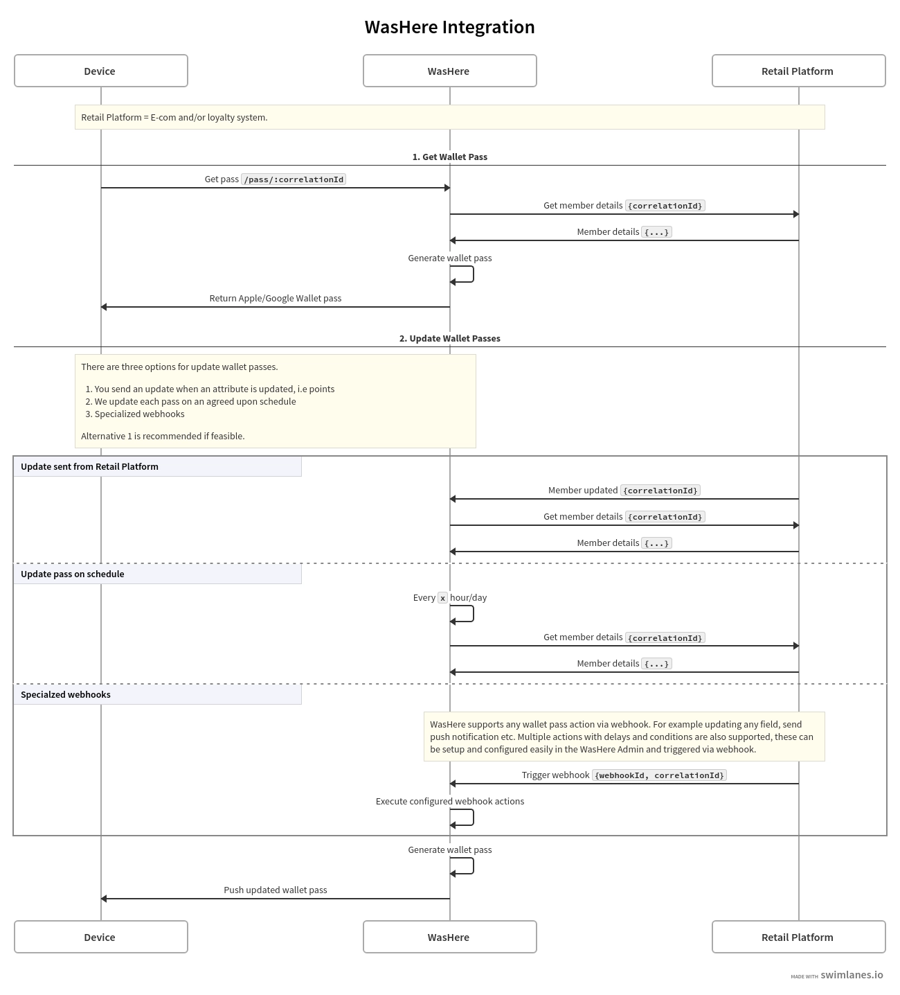
Integration overview

In the image below, "Retail Platform" refers to Engage.

WasHere_Integration_-_Overview.webp

Article last reviewed

Was this article helpful?

0 out of 0 found this helpful

Have more questions? Submit a request

Comments

0 comments

Please sign in to leave a comment.