Voyado Engage

Onsite message selection: From visitor entry to message display

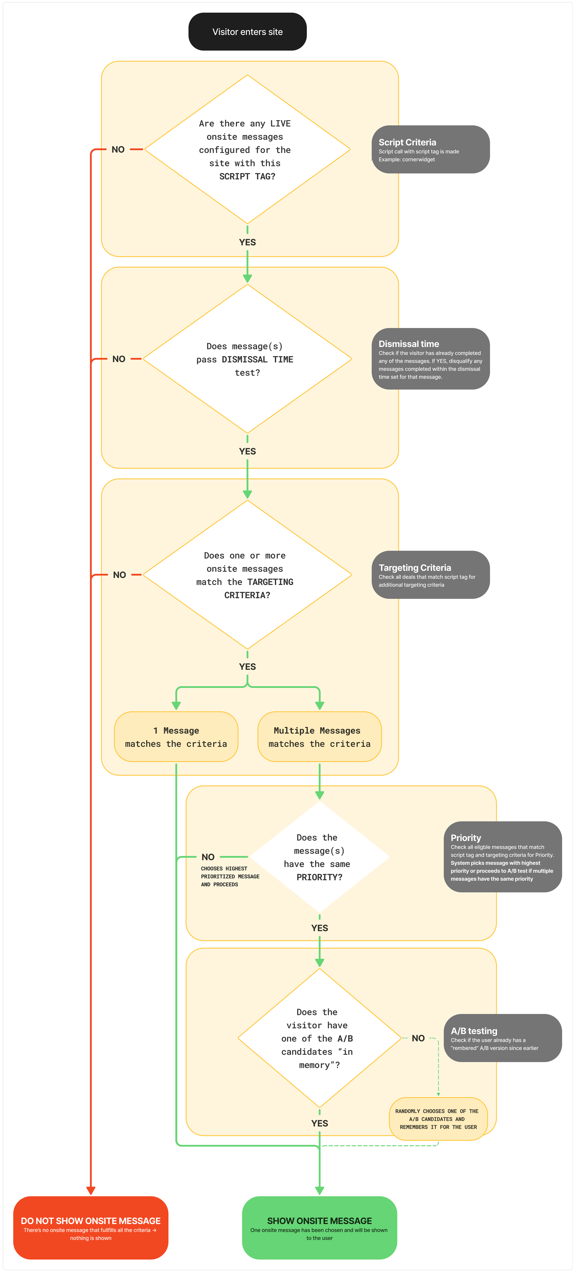
When a visitor enters your site, multiple onsite message settings work together to determine whether a message should be shown. And if so, which one. 

This article explains the decision flow behind onsite messages, including script availability, dismissal time, targeting criteria, priority, and A/B testing. Use the diagram below to understand how these settings interact step by step to ensure the most relevant message is shown to each visitor.

Article last reviewed

Was this article helpful?

1 out of 1 found this helpful

Have more questions? Submit a request

Comments

0 comments

Please sign in to leave a comment.